无障碍浏览
|
长者版
政府信息公开
当前位置:
首页
>
政务公开
>
政府部门信息公开
>
石嘴山市统计局
>
法定主动公开内容
>
行政执法
> 行政执法信息
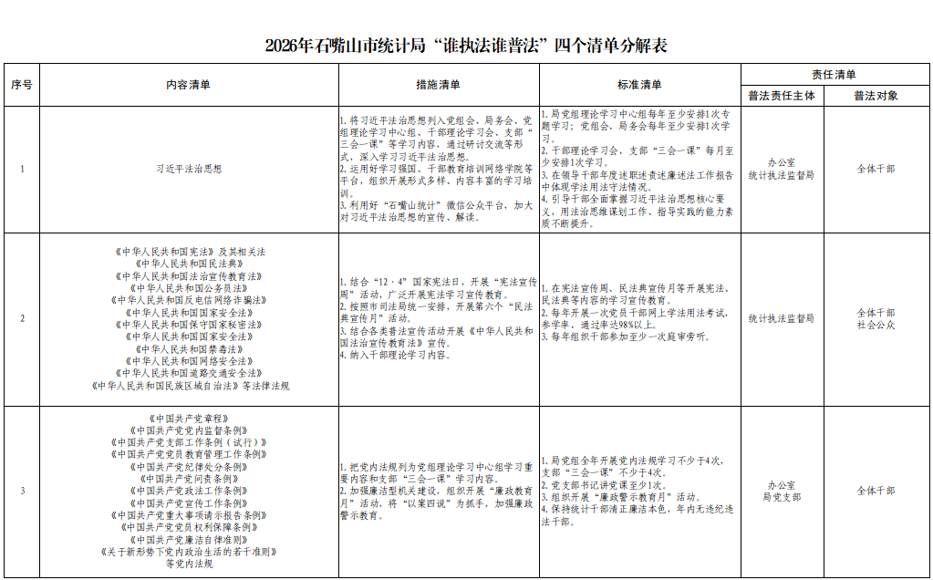
2026年石嘴山市统计局“谁执法谁普法”四个清单分解表
时间:
2026-04-09 15:02
来源:
石嘴山市统计局
字号:
大
中
小
扫一扫在手机上查看当前页面