一、行政执法主体
(一)基本信息
主体名称:石嘴山市商务局
联系方式:0952-3812379
办公地址:石嘴山市大武口区科技信息大楼19楼
(二)执法人员
执法人员姓名 | 执法区域 | 执法证编号 |
张惠茹 | 石嘴山市 | 30535320015 |
马文军 | 石嘴山市 | 30535303025 |
李 敏 | 石嘴山市 | 20240030555 |
王晓诗 | 石嘴山市 | 20240023484 |
潘正东 | 石嘴山市 | 30535320013 |
张万祥 | 石嘴山市 | 30535320016 |
二、行政执法职责
发卡企业(规模发卡企业)违规行为的处罚;违反《美容美发业管理暂行办法》经营的处罚;特许人违反规定行为的处罚;对外劳务合作企业违反规定的处罚;家庭服务机构违规行为的处罚;对违反洗染业管理规定的处罚;对市场经营者违规行为的处罚;零售商违反《零售商促销行为管理办法》的处罚等。
三、行政执法依据
执法主体 | 依据名称 | 类别 |
石嘴山市商务局 | 《中华人民共和国行政处罚法》 | 法律 |
《单用途商业预付卡管理办法(试行)》 | 部门规章 | |
《美容美发业管理暂行办法》 | 部门规章 | |
《商业特许经营管理条例》 | 行政法规 | |
《对外劳务合作管理条例》 | 行政法规 | |
《家庭服务业管理暂行办法》 | 部门规章 | |
《商品现货市场交易特别规定(试行)》 | 部门规章 | |
《零售商促销行为管理办法》 | 部门规章 | |
《洗染业管理办法》 | 部门规章 |
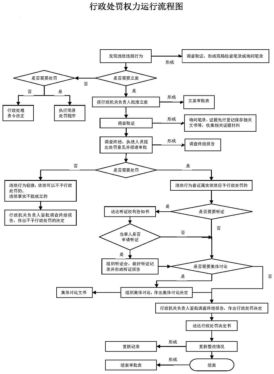
四、行政执法流程


五、监督信息
(一)救济渠道
救济方式 | 期限 | 地点 | 咨询电话 |
行政复议 | 如不服本单位行政执法决定,可在收到行政执法决定书之日起60日内向石嘴山市人民政府申请行政复议。 | 石嘴山市职工文化活动中心七楼石嘴山市司法局721室 | 0952-2680313 |
行政诉讼 | 如不服本单位行政执法决定,可在收到行政执法决定书之日起6个月内向大武口区人民法院提起诉讼。 | 石嘴山市大武口区黄河路与前进南路交叉路口 | 0952-2031492 |
(二)投诉举报
监督主体 | 投诉电话 |
石嘴山市纪委监委 | 0952-12388 |
石嘴山市司法局 | 0952-2035360 |
自治区商务厅 | 0951-5960735 |
石嘴山市商务局 | 0952-3812379 |
扫一扫在手机上查看当前页面




