无障碍浏览
|
长者版
政府信息公开
当前位置:
首页
>
政务公开
>
政府部门信息公开
>
石嘴山市民政局
>
法定主动公开内容
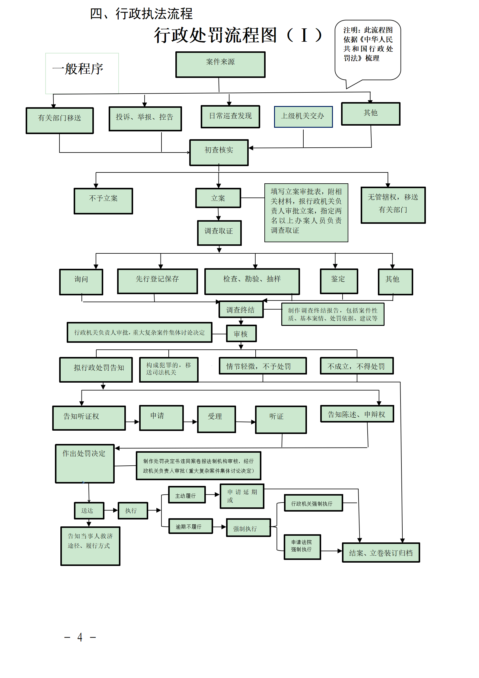
> 行政执法
[索
引
号]
640201008/2023-00109
[发文字号]
[发布机构]
石嘴山市民政局
[责任部门]
石嘴山市民政局
[有
效
性]
有效
[成文日期]
2023年08月11日
石嘴山市民政局行政执法信息
时间:
2023-09-26
来源:
石嘴山市民政局
字号:
大
中
小
附件下载:
扫一扫在手机上查看当前页面