一、行政执法主体
(一)基本信息
主体名称:石嘴山市教体局
联系方式:0952-3811401
办公地址:石嘴山市大武口区科技信息大楼4楼
(二)执法人员
执法人员姓名 | 执法区域 | 执法证编号 |
吴 东 | 石嘴山市 | 30535304012 |
张瑜婷 | 石嘴山市 | 30535304014 |
杨洲兴 | 石嘴山市 | 30535304011 |
周颖丽 | 石嘴山市 | 30535304015 |
汤瑞 | 石嘴山市 | 30535304013 |
二、行政执法职责
对违法违规举办学校或其他教育机构的处罚;对违法颁发学位、学历或者其他学业证书的处罚;撤销教师资格;对违反国家规定招收学生的处罚;对考生违规违纪的处罚;干涉他人学习和使用国家通用语言文字的处罚;国家机关工作人员和教科书审查人员参与或者变相参与教科书编写的处罚;对不符合幼儿园办园规定及违反《幼儿园管理条例》行为的处罚;拒绝或妨碍学校卫生监督员依条例监督的处罚;对擅自举办健身气功活动,不按规定开展健身气功活动行为的处罚;对擅自经营高危险性体育项目,取得许可证后不再符合规定条件仍经营高危险性体育项目行为的处罚;对高危险性体育项目经营者拒绝阻挠监督检查行为的处罚;对高危险性体育项目经营者不按规定经营行为的处罚;对开展与公共体育设施功能用途不相适应的服务活动,违规出租公共体育设施行为的处罚;对教育培训机构违规办学的处罚。具体职责及权限以法律法规授权和审定的权责清单为准。
三、行政执法依据
执法主体 | 依据名称 | 类别 |
石嘴山市教体局 | 《中华人民共和国教育法》 | 法律 |
《中华人民共和国民办教育促进法》 | 法律 | |
石嘴山市教体局 | 《教育行政处罚暂行实施办法》 | 行政法规 |
石嘴山市教体局 | 《教师资格条例》 | 行政法规 |
石嘴山市教体局 | 《国家教育考试违规处理办法》 | 行政法规 |
石嘴山市教体局 | 《健身气功管理办法》 | 行政法规 |
石嘴山市教体局 | 《全民健身条例》 | 行政法规 |
石嘴山市教体局 | 《经营高危险性体育项目许可管理办法》 | 行政法规 |
石嘴山市教体局 | 《公共文化体育设施条例》 | 行政法规 |
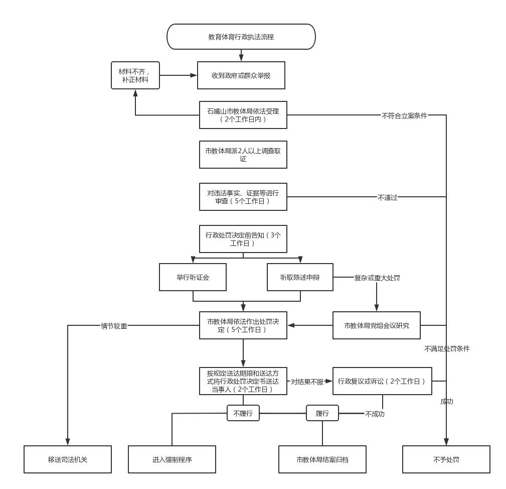
四、行政执法流程

五、监督信息
(一)救济渠道
救济方式 | 期限 | 地点 | 咨询电话 |
行政复议 | 如不服本单位行政执法决定,可在收到行政执法决定书之日起60日内向石嘴山市人民政府申请行政复议。 | 石嘴山市职工文化活动中心七楼石嘴山市司法局721室 | 0952-2680313 |
行政诉讼 | 如不服本单位行政执法决定,可在收到行政执法决定书之日起6个月内向大武口区人民法院提起诉讼。 | 石嘴山市大武口区黄河路与前进南路交叉路口 | 0952-2031492 |
(二)投诉举报
监督主体 | 投诉电话 |
石嘴山市纪委监委 | 0952-12388 |
石嘴山市司法局 | 0952-2035360 |
自治区教育厅、体育局 | 0951-5559333、0951-5602808 |
石嘴山市教育体育局 | 0952-3811405 |
附件下载:
扫一扫在手机上查看当前页面




