中国政府网
|
宁夏政府网
|
人民议政网
|
个人中心
|
简体
|
繁体
无障碍浏览
|
首页
市政府
机构职能
政府常务会议
政府全体会议
政府工作报告
政务公开
政策文件
政府公报
政府信息公开
政策解读
数据发布
重点领域公开
政务服务
个人办事
法人办事
部门办事
热门服务
互动交流
人民议政
在线访谈
政务新媒体
建议提案办理
意见征集和结果反馈
走进石嘴山
石嘴山概况
畅游石嘴山
投资石嘴山
人文石嘴山
首页
市政府
机构职能
政府常务会议
政府全体会议
政府工作报告
政务公开
政策文件
政府公报
政府信息公开
政策解读
数据发布
重点领域公开
政务服务
个人办事
法人办事
部门办事
热门服务
互动交流
人民议政
在线访谈
政务新媒体
建议提案办理
意见征集和结果反馈
走进石嘴山
石嘴山概况
畅游石嘴山
投资石嘴山
人文石嘴山
当前位置:
首页
>
新闻中心
>
政务信息
> 宁夏要闻
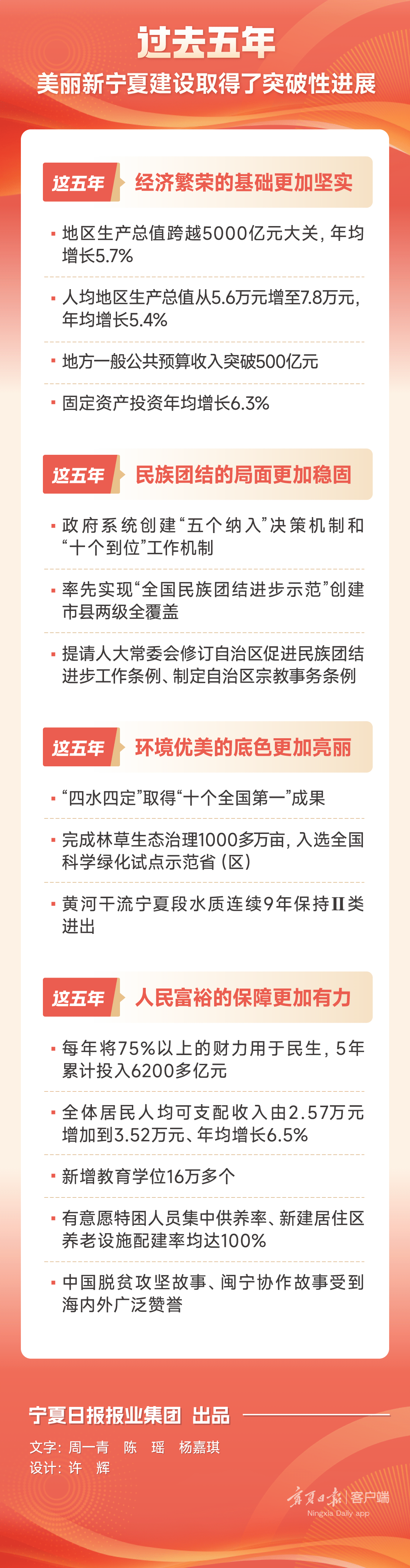
一图读懂政府工作报告之回眸篇丨“十四五”,宁夏圆满收官
时间:
2026-02-03
来源:
宁夏日报客户端
字号:
大
中
小
扫一扫在手机上查看当前页面